健康新起点·开年首场三元区中医夜市火爆回归!
新年伊始,万象更新,广受市民朋友喜爱的三元区中医夜市携全新升级体验强势回归!在原有的中医义诊、中医适宜技术体验、中药茶饮体验等活动的基础上,2026年第一期中医夜市带来了更丰富、更有趣的中医药互动体验,让您在轻松愉快的氛围中感受千年中医文化的独特魅力。
经典项目·初心不改
中医义诊专区有资深中医师坐镇把脉,一对一辨证施治,解答健康疑惑;适宜技术体验区提供艾灸、推拿、拔罐等中医特色疗法,缓解日常疲劳,调理身体状态;茶饮品尝区根据时节调配养生茶饮,一杯暖茶、一味养生,让人在茶香中了解中药的性味归经……
互动升级·体验加倍
*中药夹夹乐挑战——根据指定中药清单夹取对应药材,学习辨识技巧,完成挑战者可获精美小礼品。
*中药临方炮制演示——专业人员现场实操传统炮制技艺,系统讲解炮制对药材药性的影响,进一步丰富活动的专业科普属性。
活动详情
活动时间:2026年1月17日(周六)18:30-21:30
活动地点:三明万达广场1号门
传承千载智慧,体验中医魅力——让我们相约开年首场中医夜市,在灯火阑珊中探寻千年智慧,在互动体验中收获健康知识,本周六晚不见不散!
主办单位:三元区卫生健康局
承办单位:三元区徐碧街道办事处、三元区徐碧街道北门社区居委会、三明三元万达广场、三明普惠医联保
协办单位:三明市第一医院、三明市中西医结合医院、三明市皮肤病医院、三明市妇幼保健院、三明市中心血站、三明医学科技职业学院、三元区妇幼保健院、三元区红十字会、三元区徐碧街道社区卫生服务中心、三明华厦眼科医院、三明康源中药有限公司康元中医门诊部
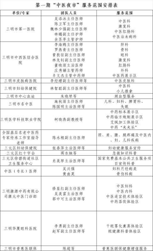
中医夜市服务范围

供稿:纪维贞
初审:陈志忠
复审:周宏琪
终审:陈继东
扫一扫在手机上查看当前页面


闽公网安备号: